手机av网站I人人dvdI国产黄在线免费观看I色综合久久久网I综合久久久久久久I亚洲91在线I精品免费在线视频
您好,歡迎來到同志科技——北京中科同志科技股份有限公司官方網站!
老版數據|
English
|
русский
|
español
首頁
產品中心
解決方案
非標定制
品質保障
工廠實力
技術支持
客戶見證
服務體系
走進我們
聯系我們
招賢納士
貼片機
回流焊
真空回流焊
散料貼片機
波峰焊
絲印機
點膠機
BGA返修臺
PCB雕刻機
按照產品分類
氫氣真空爐
甲酸真空爐
真空等離子清洗機
散料貼片機
氣相真空回流焊
貼片機
回流焊
真空退火爐
真空回流焊
波峰焊
絲印機
點膠機
PCB制板設備
檢測系統
周邊設備
錫膏噴印機
SMT工藝類設備
貼片工藝--自動貼片機
焊接工藝--回流焊/波峰焊
絲印點膠工藝--絲印/點膠機
檢測工藝--AOI/ICT
維修工藝--BGA返修臺
周邊工藝--錫膏攪拌機
半導體設備
真空回流焊
半導體周邊設備
PCB工藝類設備
按照行業分類
材料實驗室
IGBT行業
芯片框架行業
大功率激光器行業
LED行業
MINILED行業
UVLED行業
研發中心
SMT加工企業
SMT生產企業
軍工企業和院所
教育系統
按單臺設備投資規模分類
貼片機 10萬以內
貼片機10-30萬左右
貼片機30萬以上
回流焊 3萬以內
回流焊3-10萬之間
回流焊10萬以上
波峰焊3萬以內
波峰焊3-8萬之間
波峰焊8萬以上
絲印機3萬以內
絲印機3-10萬之間
絲印機10萬以上
點膠機3萬以內
點膠機3-10萬之間
點膠機10萬以上
真空回流焊
您當前位置:
主頁
>
按照產品分類
>
真空回流焊
>
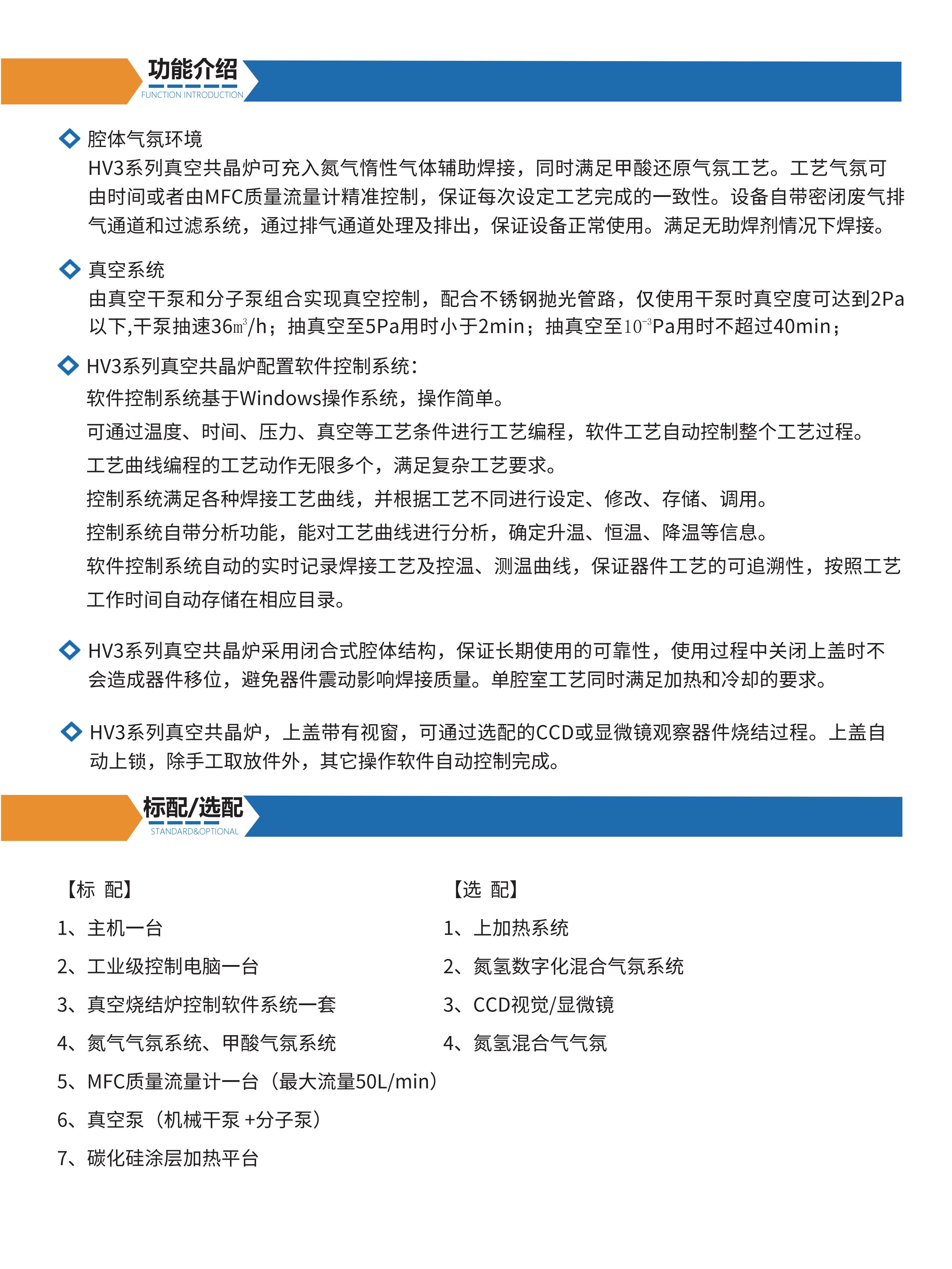
高真空共晶爐—HV3
型 號:
焊接面積:
爐膛高度:
溫度范圍:
℃
冷卻方式:
訂購熱線:400-998-9522
詳細介紹
上一篇:
高真空氮氣甲酸真空回流焊機V4C
下一篇:沒有了
本頁關鍵詞:高真空,真空,共晶,HV3,
相關產品
高真空氮氣甲酸真空回流焊
高溫高真空共晶爐 HV4
通道式真空回流焊接系統--
高真空回流焊V4HV
高真空回流焊V3HV
高溫真空燒結爐V4HT
首頁
產品中心
解決方案
非標定制
品質保障
工廠實力
技術支持
客戶見證
服務體系
走進我們
聯系我們
工廠地址:北京市通州區聯東U谷科技園中區景盛南四街15號12I廠房(中關村科技園金橋科技產業基地)
銷售熱線:400-998-9522 公司電話:010-51669522 51669533 公司傳真:010-51662451-8001
版權所有
同志科技——北京中科同志科技股份有限公司
京ICP備17000051號-1
京ICP備17000051號